Independencia financiera en una página
La independencia financiera es el estado en el que una persona no depende de un trabajo remunerado para obtener ingresos y puede vivir de sus ahorros o de otras fuentes de ingreso pasivo, como los intereses de una inversión o los alquileres de una propiedad. Alcanzar la independencia financiera es un objetivo que muchas personas persiguen porque les permite tener más tiempo libre y control sobre su vida, además de una mayor seguridad financiera.
Aún si no es nuestro objetivo buscar un retiro anticipado, podemos aprovechar los principios que guían la búsqueda de la independencia financiera para ordenar mejor nuestras finanzas personales y cumplir las metas que nos propongamos.
Hoy en día, estamos a una búsqueda rápida en Google de encontrar una gran cantidad de consejos para organizarnos. Existen comunidades muy activas en línea que han dedicado muchas horas a definir y aclarar estos temas. Sin embargo, hay muy poco material específico que aborde el caso costarricense: ¿Hay diferencias con el resto del mundo? ¿Existen incentivos particulares en nuestra legislación que nos faciliten alcanzar nuestras metas financieras? ¿Cómo los puedo aprovechar de mejor forma?
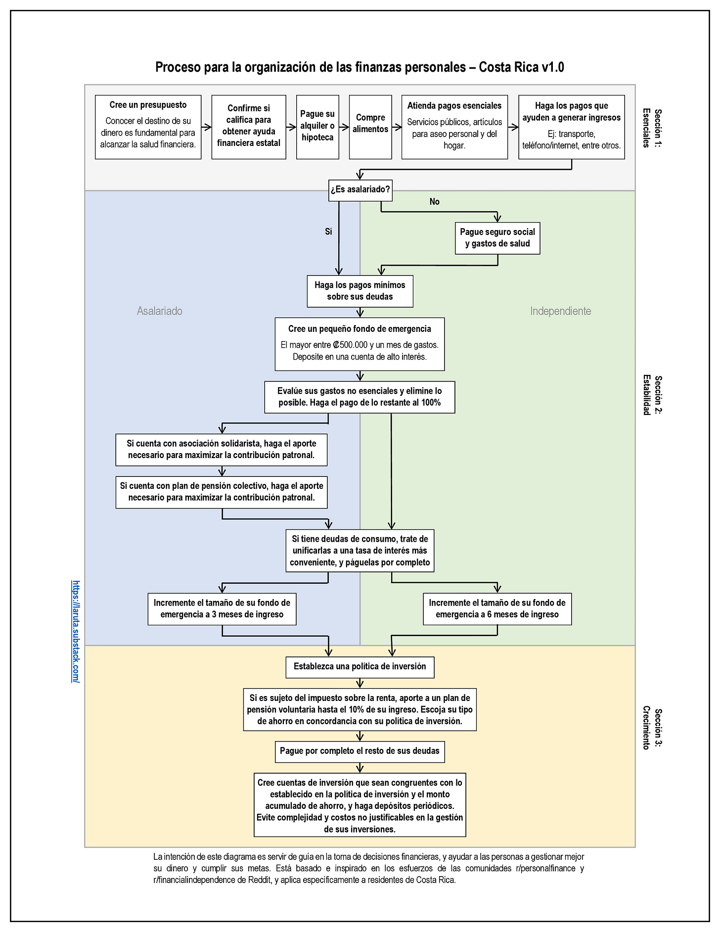
Sabiendo esto, quise arrancar con una publicación resumen que sirviera de referencia integral a quienes estén en Costa Rica y quieran iniciar por este camino del ahorro y la inversión. El diagrama de flujo que vemos arriba es el resultado de este esfuerzo. Contiene la lista de pasos a seguir para alcanzar nuestros objetivos aprovechando al máximo las oportunidades existentes en el país.
El diagrama está diseñado para leerse y ejecutarse en orden. Se inicia con el cuadro de la esquina superior izquierda, se avanza al cuadro siguiente una vez que se cumplen las condiciones del cuadro inicial, y se sigue así hasta llegar al final. La mayoría de las tareas que se describen acá se pueden atender sin asistencia, pero más adelante espero darles información útil que les ayude a avanzar. Sé que es posible que la mayoría de los lectores cumpla con las condiciones de algunos, o incluso de una mayoría de los cuadros, y le corresponda dedicarse a una tarea más avanzada. No dudo que estos lectores avanzados también puedan encontrar información útil.
Para cerrar, adjunto una versión en PDF del diagrama, que se puede imprimir y mantener a mano para consulta.
¡Muchas gracias por leer, comentar, y compartir!




Buenos díass. Recién me suscribo acá y la verdad me complace muchísimo encontrar finalmente un sitio como este. Agradezco este artículo, entre muchos otros que ya he revisado, y me complace ver que sus análisis y recomedaciones se apegan bastante a la realidad que vivimos en CR. Bien hecho!